陕西7部门联合印发《陕西省促进工业废水循环利用和工业水效提升实施方案》


发布时间:

2024-04-15

来源:

作者:

 

近日,陕西省工业和信息化厅、陕西省发展和改革委员会、陕西省生态环境厅等7部门联合印发关于《陕西省促进工业废水循环利用和工业水效提升实施方案》的通知,通知中提出到2025年,重点用水行业水效和废水循环利用水平进一步提升,钢铁、石化化工、有色金属、纺织、造纸、食品等行业规模以上工业用水重复利用率进一步提升,工业用市政再生水量大幅提高,全省万元工业增加值用水量较2020年下降10%,节水制度体系、市场调节机制和技术支撑能力不断增强,用水效率和效益进一步提高,初步形成重点用水行业废水高效循环利用新格局。

 

关于印发《陕西省促进工业废水循环利用和工业水效提升实施方案》的通知

 

各设区市、杨凌示范区、韩城市工业和信息化、发展改革、水利、生态环境、科学技术、住房和城乡建设、市场监督管理主管部门,省级各相关部门、单位:

 

为全面贯彻党的二十大精神,实施全面节约战略,深入推进国家节水行动及黄河流域深度节水控水行动,加快形成高效化、绿色化、数字化节水型生产方式,全面提升工业用水效率和效益,促进工业绿色高质量发展,根据国家发展改革委等部门《关于进一步加强水资源节约集约利用的意见》(发改环资〔2023〕1193号)和工业和信息化部等部门《关于印发工业水效提升行动计划的通知》(工信部联节〔2022〕72号),结合我省工业节水减排工作实际,省工业和信息化厅、省发展改革委、省水利厅、省生态环境厅、省科学技术厅、省住房和城乡建设厅、省市场监督管理局会同相关部门研究制定了《陕西省促进工业废水循环利用和工业水效提升实施方案》。现印发给你们,请认真贯彻落实。

 

陕西省工业和信息化厅

陕西省发展和改革委员会

陕西省水利厅

陕西省生态环境厅

陕西省科学技术厅

陕西省住房和城乡建设厅

陕西省市场监督管理局

 

 

陕西省促进工业废水循环利用和工业水效提升实施方案

为全面贯彻党的二十大精神,实施全面节约战略,深入推进国家节水行动及黄河流域深度节水控水行动,加快形成高效化、绿色化、数字化节水型生产方式,全面提升工业用水效率和效益,促进工业绿色高质量发展,按照国家发展改革委等部门《关于进一步加强水资源节约集约利用的意见》(发改环资〔2023〕1193号)和工业和信息化部等部门《关于印发工业水效提升行动计划的通知》(工信部联节〔2022〕72号)要求,结合我省工作实际,制定本方案。

一、总体目标

2025年,重点用水行业水效和废水循环利用水平进一步提升,钢铁、石化化工、有色金属、纺织、造纸、食品等行业规模以上工业用水重复利用率进一步提升,工业用市政再生水量大幅提高,全省万元工业增加值用水量较2020年下降10%,节水制度体系、市场调节机制和技术支撑能力不断增强,用水效率和效益进一步提高,初步形成重点用水行业废水高效循环利用新格局。

二、重点任务

(一)强化以水定产,优化用水结构

1.调整优化高耗水行业结构和布局。坚持以水定产。根据可用水量,合理规划工业发展布局和规模,持续优化用水产业结构。水资源超载地区、严重缺水地区,依法依规有序压减高耗水产业规模,严格限制新上高耗水项目取水许可。严格执行钢铁、水泥、平板玻璃、电解铝等行业产能置换政策。依法依规推动落后产能退出。遏制不合理用水需求。缺水地区取水许可向先进制造业、战略性新兴产业等低耗水高产出产业倾斜,提高低水耗高产出产业比重,减少水资源消耗。〔省发展改革委、省工业和信息化厅、省水利厅按职责分工负责,各市(区)相关部门落实〕

2.强化用水总量和强度控制。强化行业用水总量和强度控制,加强省、市、县三级行政区域用水总量和强度控制指标管理。加快明确以县级行政区为单元的地下水取水总量和水位控制指标。各地根据本地区可用水量,合理配置本地区工业用水。全面推行规划和重大项目布局、新建(改扩建)项目水资源论证,重点用水行业项目具备废水循环利用条件但未有效利用的,严格控制新增取水。严格控制达不到相关用水条件的项目新增取水。〔省水利厅牵头,各市(区)相关部门落实〕

3.促进工业矿井水、雨水资源利用。将非常规水源纳入综合配置,加快矿井水、雨水等非常规水利用设施建设。推进煤炭绿色开采、保水开采,做好地下水保护,减少矿井疏干水量。矿区生产优先利用矿井水,将满足标准的矿井水用于周边工业生产、国土绿化、生活杂用、生态补水,统筹建设处理回用设施和管网。鼓励企业、园区建立完善雨水集蓄利用、雨污分流等设施。将海绵城市建设理念融入相关规划,加强管网建设,提升雨水集蓄利用能力,有效利用雨水资源,减少新水取用量。〔省发展改革委、省工业和信息化厅、省水利厅、省住房和城乡建设厅按职责分工负责,各市(区)相关部门落实〕

(二)强化改造升级,提升重点行业水效

4.实施废水循环利用提升行动。聚焦废水排放量大、改造条件相对成熟、示范带动作用明显的钢铁、石化化工、有色金属、纺织、造纸、食品等重点行业,鼓励企业、园区根据内部废水水质特点,探索实现串联用水、分质用水、一水多用和梯级利用等模式,稳步推进废水循环利用技术改造升级,提升用水重复利用率,降低废水排放量,推进企业和园区用水系统集成优化。强化工业园区准入管理,开展工业园区水污染整治,推动园区工业废水应纳尽纳、集中处理和达标排放。推进工业园区污水处理设施分类管理、分期升级改造,省级以上工业园区污水集中处理设施实现达标运行。遴选、发布一批工业废水循环利用试点示范企业和园区,开展技术综合集成与示范,研发集成低成本、高性能工业废水循环利用装备技术工艺,打造工业废水循环利用技术、工程与服务、管理、政策等协同发力的示范样板。探索建立上下游企业节水降碳合作新模式,推动上游企业将有机物浓度高、可生化性好、无有毒有害物质的废水作为下游污水处理厂碳源补充,减少外购碳源,实现节水降碳协同增效。〔省工业和信息化厅、省水利厅、省发展改革委、省科技厅、省生态环境厅按职责分工负责,各市(区)园区管理机构及相关部门落实〕

5.加快重点行业水效提升改造。聚焦钢铁、石化化工、有色金属、纺织、造纸、食品等重点行业,开展工业企业水平衡测试、用水绩效评价和水效对标行动,引导企业实施节水改造。鼓励工业企业、园区主动开展或委托第三方节水服务机构开展生产工艺和设备节水评估,深挖节水潜力,实施工业水效提升改造。引导金融机构绿色信贷优先支持水效提升改造项目。〔省水利厅、省工业和信息化厅、省发展改革委按职责分工负责,各市(区)相关部门落实〕

6.提升先进适用装备技术工艺应用水平。实施分类推广,分业分区提升先进适用装备技术工艺应用水平。宣传推广国家鼓励的工业节水工艺、技术和装备目录以及重大环保技术装备目录,聚焦重点用水行业,大力推广一批先进适用的高效冷却和洗涤、废水循环利用、高耗水工艺替代等节水工艺、技术和装备。鼓励地方、行业协会以及重点企业开展技术交流、业务培训和供需对接等活动。〔省工业和信息化厅、省水利厅、省生态环境厅按照职责分工负责,各市(区)相关部门落实〕

(三)强化标准引领,开展对标达标示范

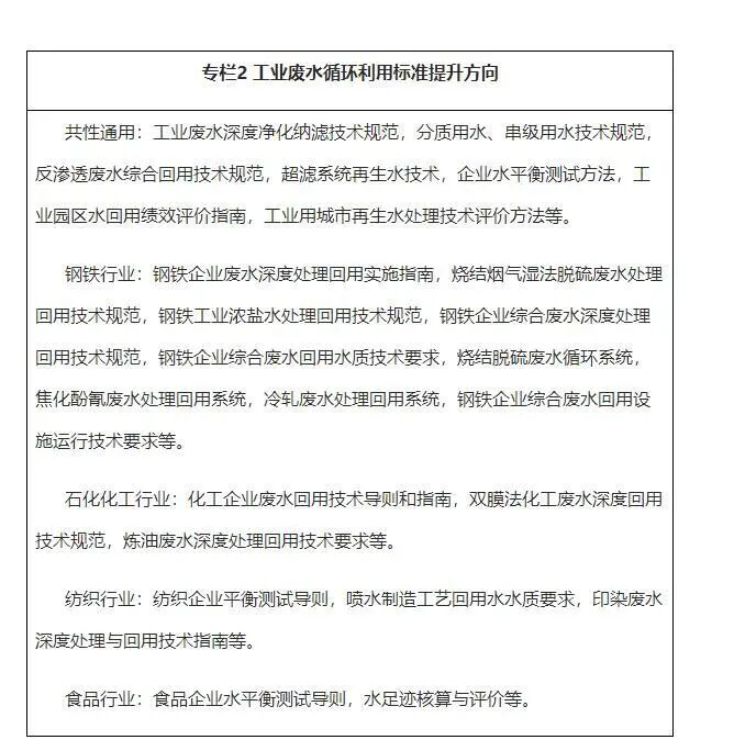
7.积极参与工业节水标准体系。积极参与工业废水循环利用技术、节水管理、评价等国家标准和企业标准的制修订工作。加强用水定额管理,切实发挥用水定额在规划编制、水资源论证、节水评价、节水改造等方面的约束调节作用。落实《计划用水管理办法》,推动年用水量1万立方米及以上的工业单位计划用水管理全覆盖。加强相关标准宣贯,及时更新发布定额领跑值和先进值标准,编制典型案例。鼓励企业参与节水领域国际标准化活动,共同制定国际标准,健全行业废水循环利用评价指标。〔省工业和信息化厅、省水利厅、省市场监督管理局按职责分工负责,各市(区)相关部门落实〕

图片

8.加强工业节水典型示范引领。深化示范带动,打造水效典型标杆。聚焦企业、园区等节水主体,树立典型,推动各地区依托节水评价标准创建节水型企业、园区,遴选节水标杆企业、园区,申报国家水效领跑者企业、园区,逐步建立“节水型—节水标杆—水效领跑者”三级水效示范引领体系。创建一批产城融合废水高效循环利用创新试点。推动有条件的企业、园区与市政再生水生产运营单位合作,完善再生水管网,衔接再生水标准,将处理达标后的再生水用于生产过程,减少新水取用量,形成可复制、可推广的优秀典型经验和案例。〔省工业和信息化厅、省水利厅、省发展改革委、省住房和城乡建设厅按职责分工负责,各市(区)相关部门落实〕

9.加强监督管理。在钢铁、石化化工、有色金属、纺织、造纸、食品等重点用水行业有序开展用水审计、水平衡测试、废水循环利用水质监测评价等工作,加强行业节水管理。缺水地区、地下水超采地区新建、改建、扩建项目,应当制定节水方案,配套建设节水设施,并与主体工程同时设计、同时施工、同时投入使用。〔省水利厅、省发展改革委、省工业和信息化厅按职责分工负责,各市(区)相关部门落实〕

(四)强化要素保障,增强节水服务能力

10.聚力关键核心技术攻关。坚持创新驱动,攻关一批关键核心装备技术工艺。部署工业废水循环利用关键技术研究,落实中长期科技规划及生态环境领域科技长效规划,支持行业协会、科研院所、高校等开展工业节水基础研究和应用技术创新研究,支持企业、研究机构围绕行业节水技术难点和装备短板加强协同攻关,着力突破工业高浓度有机废水和高盐废水处理与循环技术、高性能膜及组件、绿色水处理药剂、智能监测与优化控制等节水关键核心材料及共性技术。强化企业创新主体地位,用好“揭榜挂帅”“赛马机制”等方式,鼓励龙头企业、单项冠军企业、专精特新“小巨人”企业等承担攻关项目。完善节水技术产业化协同创新机制,探索建立产业化创新战略联盟,支持创建节水技术创新项目孵化器、创新创业基地,推动新技术装备快速大规模应用和迭代升级。做好行业节水关键核心及基础共性技术知识产权战略储备,加强布局和风险预警,强化知识产权保护和运用。〔省科技厅、省工业和信息化厅、省生态环境厅按照职责分工负责,各市(区)相关部门落实〕

11.提高数字化水效管理水平。推动企业、园区健全水效管理制度,完善供用水计量体系和在线监测系统。加强用水计量器具配备和管理,实施分类、分级、分项计量,逐步建立工业循环水、市政再生水等非常规水精确计量体系,强化数据统计和过程监管,落实用水单位主体责任。推动数字赋能,提升废水循环利用管理水平。推动企业、园区加快对已有数字化管控平台进行升级改造,利用大数据、云计算、互联网等新一代信息技术,开展智能化管控、管网漏损监测等系统建设,促进5G、物联网、人工智能、数字孪生等技术与水系统管理技术深度融合,建立工业废水循环利用智慧管理平台,形成感知、监测、预警、应急等能力,提升废水循环利用的数字化管理、网络化协同、智能化管控水平,实现工业用水精准控制和优化管理。探索建立“工业互联网+水效管理”典型应用场景。〔省工业和信息化厅、省水利厅、省市场监督管理局、省统计局按职责分工负责,各市(区)相关部门落实〕

12.提升智慧化节水服务能力。加强服务支撑,培育壮大废水循环利用专业力量。鼓励第三方节水服务机构按照市场化原则,通过物联网、5G、人工智能等新一代信息技术,面向工业企业和产业链上下游提供水资源技术、数据、政策等信息服务。鼓励组建工业废水循环利用产业联盟,通过合同节水管理、委托运行等专业化模式,为企业、园区提供节水提效设计咨询、系统集成、技术改造、设施建设、运营及维护等一体化综合服务方案,系统提升企业废水循环利用水平。〔省工业和信息化厅、省水利厅按职责分工负责,各市(区)相关部门落实〕

13.加强对外交流。加强工业废水循环利用技术对外交流和经验互鉴,积极引进消化吸收国内外先进节水技术和管理模式,鼓励优势企业“走出去”,积极参与“一带一路”建设,组织实施工业废水循环利用系统解决方案,开展境外节水技术咨询、工程建设和运营管理。〔省发展改革委、省科技厅、省工业和信息化厅、省水利厅按照职责分工负责,各市(区)相关部门落实〕

三、组织实施

(一)加强组织领导。贯彻落实节约用水工作省级协调机制作用。各部门各司其职,加强沟通协调,统筹做好工业领域节水工作。各市(区)相关部门要落实主体责任,结合实际落实好工业节水工作,加大支持力度,促进工业废水循环利用和水效提升。〔省发展改革委、省科技厅、省工业和信息化厅、省生态环境厅、省住房和城乡建设厅、省水利厅按照职责分工负责,各市(区)相关部门落实〕

(二)加快队伍建设。探索建立企业节水负责人管理制度,鼓励年用水量超过10万立方米的企业、园区设立节水负责人岗位,接受相关培训。充分发挥行业协会、科研院所、第三方节水服务机构等桥梁纽带作用,组织开展专家行活动,开展节水政策标准、技术、职业技能等相关培训,全面提升工业节水队伍能力。〔省发展改革委、省工业和信息化厅、省水利厅按照职责分工负责,各市(区)相关部门落实〕

(三)强化政策支持。统筹利用现有资金渠道支持工业废水循环利用相关项目,鼓励地方设计多元化的财政资金投入保障机制。落实促进工业绿色发展的产融合作专项政策,引导金融机构创新专业化的节水信贷产品,为企业废水循环利用技术改造、水效提升改造等项目提供担保、信贷等绿色金融支持,鼓励企业加大对传统产业节水技术改造、先进节水技术创新应用力度。充分发挥市场机制作用,落实节水、资源综合利用等税收优惠政策,支持推广应用先进废水循环利用、水污染处理装备技术工艺。〔省财政厅、省发展改革委、省科技厅、省工业和信息化厅、省生态环境厅、省住房和城乡建设厅、省水利厅、中国人民银行陕西省分行、省税务局、省地方金融监管局、国家金融监督管理总局陕西监管局、陕西证监局按照职责分工负责,各市(区)相关部门落实〕

(四)营造舆论氛围。充分利用世界水日、中国水周、节能宣传周、城市节水宣传周等活动及新媒体,加强节水主题宣传和科普,广泛宣传节水相关法律法规,不断强化企业、园区节水意识。完善公众参与机制,统筹发挥舆论监督、社会监督和行业自律等作用。通过水效领跑者经验交流会、工业节水技术供需对接会、技术培训、知识竞赛和现场推广会等方式,宣传推广先进技术、管理模式,推动企业、园区不断提升节水水平。〔省发展改革委、省科技厅、省工业和信息化厅、省生态环境厅、省住房和城乡建设厅、省水利厅按照职责分工负责,各市(区)相关部门落实〕